Fecha: Lunes 1 de junio del 2020 Tiempo: 90 minutos
PREPARÉMONOS:
1. ¿Que vamos a necesitar para nuestra clase del dia de hoy?
MATERIAL DE APOYO:
2. Observa el siguiente video:
COLEGIO CARLOS CASTRO SAAVEDRA
CLASE DE APOYO ORTOGRAFÍA
QUINTO

PREPARÉMONOS:
1. ¿Que vamos a necesitar para nuestra clase del dia de hoy?
- Cuaderno de ortografía
- Cartuchera
- Libro de Español
MATERIAL DE APOYO:
2. Observa el siguiente video:
3. Observa el video de la profesora Carol Galan:
CONCEPTUALIZA EN TU CUADERNO DE ORTOGRAFÍA:
4. No olvides escribir la fecha del dia de hoy, utilizar el lápiz rojo para las letras mayúsculas y los signos de puntuación.
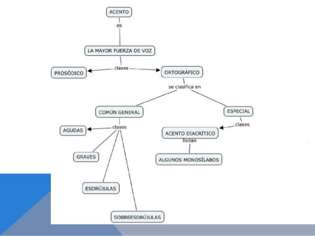
EL ACENTO Y SUS CLASES
LA TILDE
La tilde es una rayita inclinada que nos indica donde debe estar la mayor fuerza de voz.
- Siempre se coloca sobre una vocal.
- Nos indica la sílaba tónica de una palabra.
Existen dos clases de acento:
EL ACENTO ORTOGRÁFICO: Es aquel que se marca con una tilde.
Ejemplo:
- caminó
- automóvil
- música
EL ACENTO PROSÓDICO: Es aquel que se pronuncia pero no se marca con tilde.
Ejemplo:
- color
- pera
- urraca
EL ACENTO DIACRÍTICO:El acento diacrítico o tilde diacrítica es el tipo de acento gráfico que sirve para diferenciar dos palabras que se escriben de la misma manera pero tienen funciones gramaticales distintas.
Ejemplo:
el / él
El no lleva acento cuando es un artículo determinado que acompaña a un sustantivo. Ejemplos:
- El cuaderno es de cuadro chico.
- Quiero jugar el último videojuego que salió a la venta.
- El cepillo de dientes está viejo.
- En el bosque se respira aire fresco.
Él lleva acento cuando es un pronombre personal. Él es la tercera persona del singular. Ejemplos:
- Siempre he confiado en él.
- Él fue en autobús a su trabajo.
- Las llaves le pertenecen a él.
- Fui con él al concierto.
ACTIVIDAD:
1. Realiza la siguiente diapositiva

TAREA:
1. Desarrolla las actividades propuestas en tu libro de ESPAÑOL, páginas 86, 88 y 89
FINALIZACION:
Ahora que ya has terminado tus actividades, no olvides enviar las evidencias a mi número de whatsapp 3024180108.
Es ortografía profe Cariton😊
ResponderEliminar